三款蘋果?傳和碩正生產iPhone7 4.7吋!5.5吋由鴻海獨攬
鉅亨網編譯許光吟 綜合外電
5bc4fd328a074f9db8aa936e42760612  

科技網站《VR-Zone》報導,蘋果供應鏈和碩 (4938-TW) 已經在近期開始生產 iPhone 7 的 4.7 吋機種,而和碩今年也只會為蘋果生產 4.7 吋機種,意味著 5.5 吋規格的 iPhone 7 Plus 將會全數落在鴻海集團 (2317-TW) 的手中。


而據《VR-Zone》指出,此次 iPhone 7 與前一代的 iPhone 6 最大差別有以下三點:

(1) iPhone 7 的背面設計將會採用更簡潔俐落的火山口型設計,使得相機模組與手機機身的一體性更為一致。

(2) iPhone 7 將採用更強大的 A10 晶片,使手機的處理速度更為流暢。

(3) 5.5 吋的 iPhone 7 Plus 將會搭載雙鏡頭模組。

此前知名蘋果分析師台灣凱基證券 (KGI) 分析師郭明錤曾在四月底的一份研究報告中擔憂地表示,由於 iPhone 7 已無法為市場帶來更多亮點,故估計蘋果銷售量恐怕將比其他手機廠牌表現還要來得更差,郭明錤認為,iPhone 勢必需要重新設計外觀,才能吸引到更多的市場買氣。

郭明錤在該份研究報告中預估,在「最差」的假設之下,今年蘋果手機出貨量可能將大幅滑落至僅剩 1.9 億支,比 2014 年的低點 1.93 億支還要少 300 萬支,而出貨年增率估將大減 18%,創下 2016 年全球五大智慧型手機品牌中唯一出貨量下滑的手機大廠;而在「最好」的假設之下,估計蘋果的手機出貨量可能也只會有 2.05 億支,出貨年增率依然是大減了 11.06% 之多。

2016會計年度全球5大手機廠牌出貨量預估 圖片來源:凱基證券
cb40c1a33cb3729ebe9dc35d0820be65  

另本週日 (19日) 據日本媒體披露,本次 iPhone 7 可能將有三款新機種推出:一般版和特別版 iPhone 7 的 4.7 吋機種共兩款、iPhone 7 Plus 5.5 吋一款。

據悉特別版與一般版的 iPhone 7 不同之處在於,特別版 iPhone 7 的 4.7 吋也可能與 5.5 吋的 iPhone 7 Plus 一樣搭載雙鏡頭模組,同時還能支援雙 SIM 卡功能。

而此前亦有市場傳言,iPhone 7 外觀可能將移除掉 3.5mm 的耳機插槽,進而使得 iPhone 7 的機身能夠更輕、更薄,但外觀上估計仍將維持前幾代的鋁金屬殼。

蘋果i7+訂單 鴻海獨吞
 經濟日報 記者尹慧中/台北報導

photo (1)   

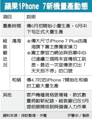
分享外電報導,蘋果iPhone 7系列新機在鴻海、和碩兩大組裝夥伴廠區正式進入量產階段,鴻海獨家為5.5吋的大尺寸iPhone 7 Plus操刀;4.5吋的iPhone 7則由鴻海與和碩分食。
鴻海、和碩向來不對單一客戶與接單狀況置評。分析師指出,iPhone 7系列仍由鴻海、和碩兩家代工廠組裝,打破先前市場傳出有第三勢力崛起搶單的傳言,透露鴻海、和碩仍是鴻海最重要的夥伴,新機效益也將從6月起陸續挹注供應鏈營運。

據悉,蘋果今年展開機海戰略,預計在9月13日發表下世代旗艦機種,市場盛傳為iPhone 7、iPhone 7 Plus,以及iPhone 7 Pro或iPhone 7 Plus premium,新機種類為歷年新紀錄、但尺寸仍是一大一小,新機量產動態,牽動供應鏈後市。

知名爆料者OnLeaks在推特上最新發文指出,iPhone 7系列新機已開始進入大量生產。同時,知名蘋果追蹤網站也流出256GB儲存容量版本新機外包裝,引起諸多蘋果粉絲轉貼與熱烈討論。

OnLeaks在推特上發文指出,4.7吋的iPhone 7開始在和碩的工廠大量生產;5.5吋的iPhone 7 Plus機種則未在和碩廠組裝,由鴻海旗下富士康獨家操刀。

富士康官方網站與招募中心已連續三個周末宣傳招工訊息,最近一次宣傳更打出「天天招不停」的口號。從蘋果供應鏈相關訊息,兩大組裝廠忙碌的盛況,也打破市場一度傳出緯創代工iPhone 7的傳言。緯創董事長林憲銘先前坦言,今年緯創的成長是來自伺服器,至於手機出貨量僅較去年小幅增加,是來自印度品牌客戶。

據了解,蘋果已對供應鏈下達iPhone新機備貨至少7,800萬支的準備。隨著供應鏈配合兩大組裝夥伴於6月初小量生產,6月中下旬正式進入量產階段,也帶動相關供應商台積電、台光電、F-臻鼎、台郡、華通普遍樂觀營運7月升溫,8月更顯著成長。

FROM:鉅亨http://news.cnyes.com/Content/20160620/20160620091746000174873.shtml?c=tw_stock http://money.udn.com/money/story/5612/1773086?ref=tab20160620

【康和期貨營業員李思儀全省開戶或線上開戶】

康和期貨營業員 李思儀 大台小台OP手續費    

全國不分區低價優惠活動開跑中....

台指期貨選擇權手續費、國外海外期貨手續費專案

【點此洽詢不限口數低價期貨/選擇權手續費!!!!

康和期貨大台小台選擇權手續費:http://ppt.cc/RQUQ1

康和期貨股份有限公司

業務經理:李思儀

連絡電話:(02-27171339350 專線: (02) 5551-2560

手機: 0981589732

LINE ID : dolag

信箱:dolag13@gmail.com

部落格: http://dolag.pixnet.net/blog

FB粉絲團:https://www.facebook.com/dcnf.dolag/

地址:台北市復興北路1435(近捷運南京復興站7號出口)

期貨許可證照字號:104年金管期總字第005

 

康和期貨APP線上開戶24小時開放申請+低價手續費免出門好方便!!!

營業員務必填寫:李思儀 即可享有手續費低價優惠專案價

●APP搜尋【康和期貨線上開戶】

手機點此網址下載:https://play.google.com/store/apps/details?id=com.concords.Futures.onlineacct

康和海外期貨手續費、康和國外期貨手續費、美盤期貨手續費、大小道瓊期貨手續費、美元指數期貨手續費、外匯期貨手續費美元指數歐元微歐日圓英鎊期貨手續費、歐台期貨選擇權手續費、大阪大小日經期貨手續費、大小輕原油期貨手續費、黃小玉期貨手續費、貴金屬黃金為黃金期貨手續費、大小白銀期貨手續費、港股大小恆生期貨手續費、新加坡摩台指數期貨手續費、中國A50期貨手續費、miniS&P、miniNASDAQ、大宗商品小黃豆小玉米小麥11號糖咖啡棉花可可期貨手續費ETF期貨手續費、台指期貨手續費、 OP選擇權手續費、當沖手續費、 大台手續費、 小台手續費、 康和期貨營業員、期貨開戶、選擇權開戶、選擇權價差、選擇權保證金、停損單、智慧下單、移動停損單、股票期貨手續費、 電子期貨手續費、 金融期貨手續費、FB上証寶滬深ETF期貨手續費、康和期貨女王、 康和期貨李思儀、multicharts、期貨營業員、基隆期貨選擇權開戶、汐止期貨選擇權開戶、新莊期貨選擇權開戶、板橋期貨選擇權開戶、 中壢期貨選擇權開戶、南港期貨選擇權開戶、科學園區期貨選擇權開戶、新店期貨選擇權開戶、中和期貨選擇權開戶、永和期貨選擇權開戶、士林期貨選擇權開戶、文山區期貨選擇權開戶、 淡水期貨選擇權開戶、 林口期貨選擇權開戶、 樹林期貨選擇權開戶、三峽期貨選擇權開戶、 五股期貨選擇權開戶、 內湖期貨選擇權開戶、蘆洲期貨選擇權開戶、 三重期貨選擇權開戶、 大安區期貨選擇權開戶、北投期貨選擇權開戶、 深坑期貨選擇權開戶、 土城期貨選擇權開戶、八里期貨選擇權開戶 台北期貨選擇權開戶、桃園期貨選擇權開戶、新竹期貨選擇權開戶、苗栗期貨選擇權開戶、台中期貨選擇權開戶、彰化期貨選擇權開戶、南投期貨選擇權開戶、雲林期貨選擇權開戶、嘉義期貨選擇權開戶、台南期貨選擇權開戶、高雄期貨選擇權開戶、屏東期貨選擇權開戶、宜蘭期貨選擇權開戶、花蓮期貨選擇權開戶、台東期貨選擇權開戶、手機下單芝加哥期貨商品交易所CBOT CME、、紐約交易所NYBOT、紐約商業交易所NYMEX、歐洲期貨交易所EUREX、新加坡國際金融交易所SGX-DT、香港期貨交易所HKF、大阪證券交易所OSE、東京工業交易所TCE、法國英國倫敦國際石油金融期貨交易所

創作者介紹
創作者 康和期貨女王思儀 的頭像
康和期貨女王思儀

康和期貨~女王~李思儀 期貨手續費、選擇權手續費、國外期貨手續費、海外期貨手續費全國不分地區低價全省開戶

康和期貨女王思儀 發表在 痞客邦 留言(0) 人氣()